2025年医疗设备项目市场调研公告(三)
我院现对医疗设备一批进行市场调研,诚邀具有资质齐全、信誉良好的企业参加,各意向企业可根据自身生产、供应或配送能力参与设备调研活动。
一、调研设备内容及需求概况
1.眼用手术显微镜1台,对于眼科手术提供清晰、准确的视野,助力医生精准操作。
2.眼前节测量评估系统1台,可对眼前节结构进行全面、精确的测量和评估,为眼科疾病的诊断、治疗方案的制定提供重要依据。
3.光学生物测量仪1台,全面助力我院眼科的发展建设,提升整体医疗服务质量和水平,推动眼科在区域内的影响力不断扩大。
4.消化内镜主机1台,用于更新宾得电子内窥镜系统设备主机,节约开支,提高诊治效果,能够为患者提供更优质、高效的医疗服务。
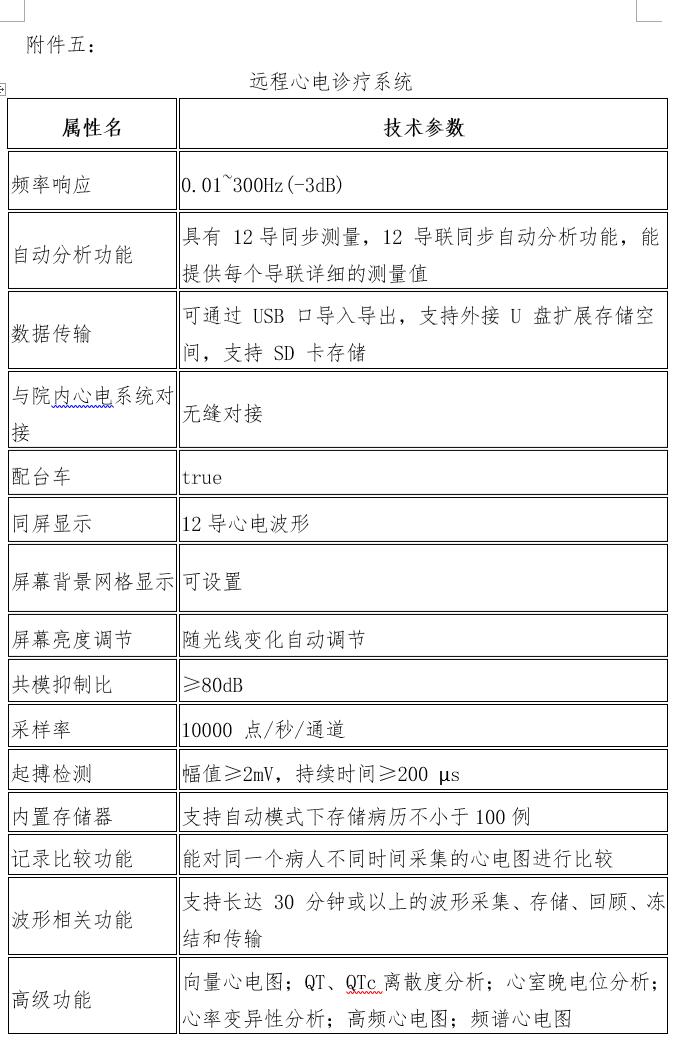
5.远程心电会诊系统1套,可用于提供远程会诊、远程心电图诊断等相关服务,同时与其他医疗信息系统进行对接,实现数据的共享和互通,进一步提升医疗服务的协同性和整体效率。
注:(1)以上调研设备名称和需求概况仅限于本次市场调研,不作为项目招标采购的分包设置和参考;
(2)本次调研并非采购行为,各企业提供的相关产品信息仅用于提高我院对该产品的认知,不作为采购行为的任何承诺。
二、调研项目资料要求
递交报价资料需提供以下材料:
1.设备报价单(包括设备分项报价、质保期、质保期外每年维保费用);
2.营业执照副本(复印件);
3.法定代表人授权书(原件)、被授权人身份证(复印件)、被授权人联系方式及邮箱;
4.医疗器械经营许可证或第二类医疗器械经营备案凭证(复印件)(代理商提供);
5.医疗器械生产许可证(复印件)(生产商提供);
6.医疗器械注册证或备案凭证(复印件);
7.制造商出具的授权书(进口产品);
8.设备配置及参数(含电子版文件);
9.以上纸质版资料装订成册并加盖企业公章及骑缝章(注:一正四副),于2025年10月21日14时现场递交至河北省第七人民医院行政楼4楼会议室,并参加市场调研会议。
10.以上资料及设备配置参数(除报价外)电子版文件于2025年10月17日前发送到以下办公邮箱120130635@qq.com。
三、参加本次调研的企业请自觉服从医院的安排管理,调研以现场产品讲解为主,讲解内容包括但不限于:
1.产品配置方案及对应市场价格;
2.技术参数优势:与市面同类产品对比及优势;
3.产品功能及特点;
4.产品使用年限;
5.售后服务:原厂整机质保年限、维修工程师数量、维修响应时间、巡检周期、备件库情况等;
6.专用耗材/易损件讲解(如有);
7.用户名单和典型案例。
需现场携带专用耗材注册证(或备案凭证)及讲解材料不少于5份,现场讲解时递交。
四、递交方式
项目联系人:安浩亮
联系电话:0312-2355250 0312-2355482







