备份一体机询比公告
根据《中华人民共和国政府采购法》、《政府采购货物和服务招标投标管理办法》、《中华人民共和国政府采购法实施条例》等有关规定,对下列项目进行公开询比,特邀请符合条件的经营人参与投标。现将有关事项公告如下:
一、询比单位:河北省第七人民医院
二、询比项目:备份一体机。
三、评标办法:按照同类公司择优选取。
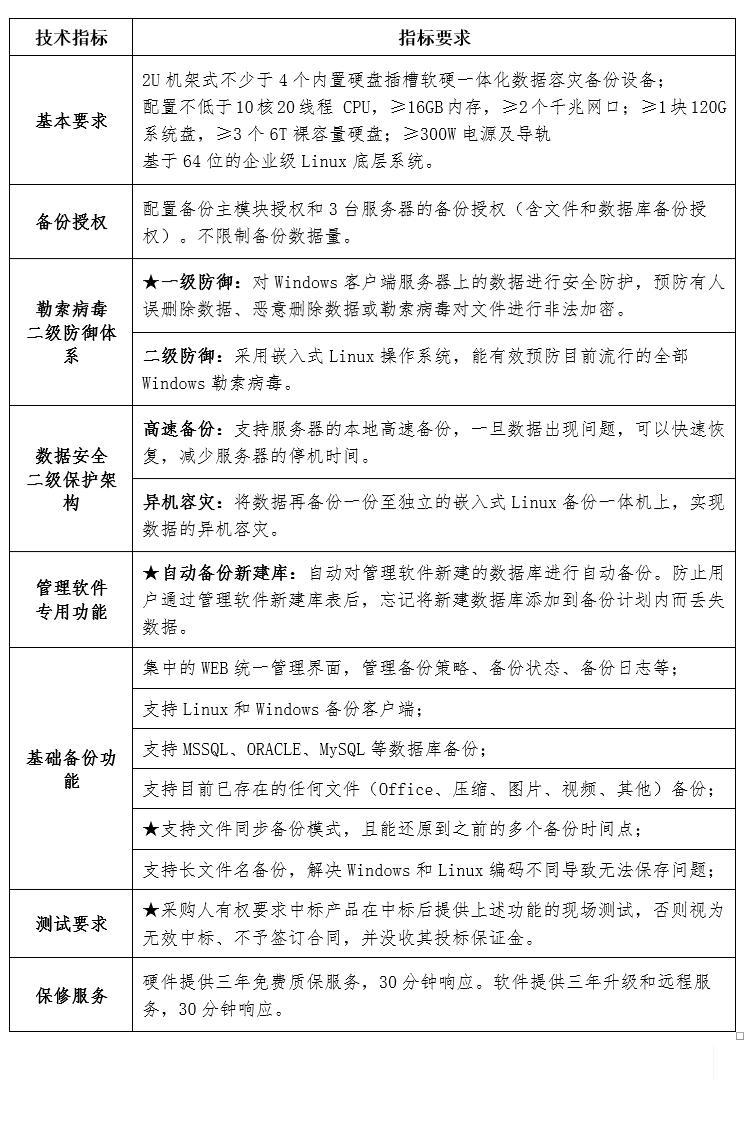
四、询比内容:
.jpg)
五、询比人(供应商)资格要求:
(一)符合《中华人民共和国政府采购法》第二十二条之规定。
(二)经营项目与采购标的内容相符,具有良好信誉的独立法人。
(三)具有独立法人资格,持有有效的营业执照(经营范围需包含备份一体机)。
六、报名时间:2025年10月31日至2025年11月3日,上午:8:00-11:30 下午:14:00-16:30
七、报名时需提供以下材料:
(一)具有独立法人资格,持有有效的营业执照(经营范围需包含备份一体机)的资质复印件并加盖单位公章。
(二)法人身份证复印件(加盖单位公章)。
(三)报名资料需以纸质形式同备份一体机报价单同时提交。
八、询比时间、地点:
1. 询比时间:2025年11月4日。
2. 询比地点:河北省第七人民医院会议室
3.由采购人信息管理处2人、总务处1人,监察审计室 1 人组成(共 4人),秉持 “公平、公正、择优” 原则开展评审。
九、业务咨询:
采购单位联系人:周老师 0312-2358680
联系地址:河北省第七人民医院定州市军工路389号。
河北省第七人民医院
2025年10月31日


